扫描二维码关注公众号
首页
医院概况
医院简介
领导团队
机构设置
医院环境
新闻中心
院内新闻
通知公告
业界资讯
就医指南
就诊流程
医院布局
来院交通
医保知识
专家团队
科室设置
党建文化
医疗改革
医疗改革
医务社工
医疗质控中心
新都区妇产科质控中心
新都区儿童保健质控中心
新都区儿科质控中心
科研教育
科学研究
教育培训
下载区
计生专栏
新闻中心
院内新闻
通知公告
视频资料
业界资讯
重点推荐
通知公告
当前位置:
首页
> 通知公告
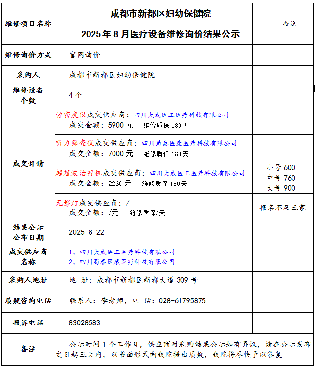
成都市新都区妇幼保健院 2025年8月医疗设备维修询价结果公示
成都市新都区妇幼保健院 2025-08-22 10:26:24 通知公告
就诊流程
来院交通
医院布局
医保知识